Infiltração é um daqueles problemas que parecem pequenos até não serem mais. Ela começa como mancha, bolha ou mofo — e, quando o reparo é só estético, costuma evoluir por trás do acabamento. O risco não é apenas “feio”: infiltração persistente pode gerar ambiente insalubre, danificar revestimentos, aumentar o risco elétrico e encurtar a vida útil de componentes.
Diagnóstico é mais barato do que retrabalho.
Infiltração não se resolve com pintura — se resolve com método, evidência e correção da causa raiz.
A Ciência da Água na Construção: por que infiltração é “inimigo silencioso”
1) Infiltração não é a mancha — é o mecanismo
A mancha é só o “ponto de saída” da água. O que interessa tecnicamente é o mecanismo que está conduzindo umidade até ali. Em residências e edifícios, quase tudo se enquadra em quatro mecanismos:
- Percolação (entrada externa): água atravessa telhado, fachada, cobertura ou interfaces (fissuras, juntas, selagens) — geralmente piora com chuva.
- Vazamento (entrada interna): água escapa de tubulação/conexões, muitas vezes embutidas — pode ocorrer mesmo sem chuva.
- Capilaridade (umidade ascendente): água do solo sobe pela alvenaria por porosidade — padrão típico em rodapés.
- Condensação (umidade gerada no interior): vapor do ar condensa em superfícies frias com pouca ventilação — muito confundida com infiltração.
A diferença entre um diagnóstico amador e um diagnóstico profissional é exatamente esta: separar mecanismo antes de “tratar”.
Infiltração é o efeito visível de um mecanismo (percolação, vazamento, capilaridade ou condensação). Sem identificar o mecanismo, qualquer reparo vira tentativa e erro.
2) Por que a água aparece longe da origem (e por que isso confunde)
Água raramente “cai reto” até o ponto de mancha. Ela se movimenta por:
- gravidade e declividade,
- porosidade (microcaminhos),
- interfaces entre materiais,
- vazios (rebaixos, conduítes, shafts),
- e trincas/fissuras como “guias”.
Isso explica situações comuns:
- infiltração de fachada aparecendo no canto interno do quarto;
- telhado com falha localizada gerando mancha “migrante” no forro;
- vazamento em tubulação criando mancha alguns metros adiante;
- umidade ascendente que cresce lentamente e parece “sem causa”.
Em engenharia diagnóstica, o ponto visível é o começo da investigação, não a conclusão.
3) O que a água faz com os materiais (a física por trás dos sintomas)
A água altera propriedades do sistema construtivo:
- aumenta umidade e reduz aderência de argamassas e pinturas;
- dissolve e transporta sais (origem da eflorescência, o “pó branco”);
- favorece fungos e mofo (ambiente úmido + matéria orgânica);
- degrada madeira (telhado) por apodrecimento e ataque biológico;
- em situações específicas, pode contribuir para processos de deterioração em concreto (quando há exposição prolongada e condições favoráveis).
A consequência prática é que infiltração quase sempre começa “suave” e termina cara se não for contida cedo.
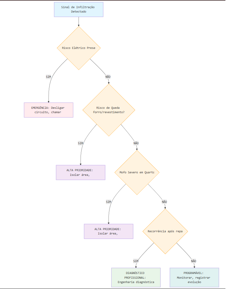
4) Quando infiltração vira risco (critérios objetivos)
Nem toda infiltração é emergência, mas algumas são. Os critérios mais defensáveis de prioridade são:
- Emergência (agir em horas):
- água em tomadas, luminárias, quadro elétrico;
- cheiro de queimado, faíscas, disjuntor desarmando;
- forro/gesso com grande abaulamento e risco iminente de queda.
- Alta prioridade (agir em 24–72h):
- gotejamento recorrente e progressão rápida;
- mofo intenso em quartos (ambiente de permanência);
- revestimento cerâmico “oco” e começando a soltar.
- Programável (agir em dias/semanas):
- mancha pequena e estável, sem risco elétrico e sem risco de queda;
- condensação com causa clara (ventilação) e sem dano progressivo.
Infiltração é prioridade máxima quando envolve elétrica, risco de queda de revestimentos/forro ou mofo severo em ambiente de permanência. “Mancha pequena” pode ser programável; “água e elétrica” é emergência.
5) O ciclo do prejuízo: por que “pintar por cima” quase sempre falha
O paliativo funciona por um motivo simples: ele melhora a aparência. Mas não elimina:
- a entrada de água,
- o caminho de migração,
- nem a umidade retida no sistema.
Isso leva ao ciclo:
- aparece mancha,
- raspa/pinta,
- some por pouco tempo,
- volta maior (às vezes em outro ponto),
- custo aumenta porque agora há área maior + material degradado.
O método correto é: origem → correção → validação (teste/uso) → secagem → recomposição.
Primeiros sinais e sintomas: o que o imóvel está tentando dizer
O diagnóstico começa observando padrão. A infiltração deixa sinais visuais e comportamentais que apontam origem provável. Abaixo, os mais importantes — e o que eles “significam” na prática.
1) Manchas escuras em parede/teto: leitura do padrão
- que piora em chuva: sugere percolação por telhado, cobertura, fachada, esquadrias.
- Mancha que piora com banho/uso: sugere área molhada, ralos, tubulações, conexões.
- Mancha persistente sem gatilho claro: sugere vazamento oculto ou umidade retida (e precisa de medição).
Um detalhe técnico útil: bordas bem marcadas e “caminhos” de escorrimento podem indicar trajeto; manchas difusas podem indicar saturação do material.
2) Bolhas na pintura e descascamento: sinal de umidade “por trás”
Bolhas e descascamento normalmente significam que a água está:
- empurrando a película de tinta,
- reduzindo aderência do reboco,
- ou salinizando (quando há transporte de sais).
É um sinal de que o problema já ultrapassou a superfície.
3) Mofo e odor de umidade: infiltração ou condensação (ou ambos)
Mofo aparece quando há:
- umidade persistente,
- pouca ventilação,
- e superfícies frias (ou materiais orgânicos).
Em residências, a confusão mais comum é tratar condensação como infiltração. A leitura inicial é:
- piora com frio e pouca ventilação: puxa para condensação;
- piora com chuva/uso de água: puxa para infiltração/vazamento.
Limpar mofo sem eliminar a umidade é enxugar gelo.
4) Reboco solto, estufado ou esfarelando: risco de queda e avanço da patologia
Quando o reboco perde coesão por umidade:
- pode cair,
- pode descolar em placas,
- e é sinal de que a parede ficou saturada por tempo suficiente para degradar o material.
Se houver “som oco” ao toque ou partes abauladas, a prioridade sobe.
5) Eflorescência (pó branco): água transportando sais
Eflorescência é um sinal clássico de:
- umidade ascendente,
- percolação por materiais minerais,
- ou água atravessando alvenaria/concreto e trazendo sais para a superfície.
Não é sujeira. É evidência de caminho de água.
Eflorescência indica migração de água em material mineral com transporte de sais. É evidência de mecanismo ativo (capilaridade ou percolação), não apenas problema estético.
6) Piso estufado/oco e rodapés degradados: suspeita forte de umidade retida
Em pisos, sinais típicos de umidade por baixo:
- som oco em revestimentos,
- estufamento,
- rejunte escurecido recorrente,
- rodapé “trabalhando” (descolando, manchando).
Pode ser vazamento, capilaridade ou falha de impermeabilização (dependendo do ambiente).
7) A pergunta de ouro (triagem rápida): piora com chuva, uso ou clima?
Uma triagem simples e poderosa:
- Chuva: telhado, calha, fachada, laje exposta, esquadria.
- Uso de água: banheiro, cozinha, lavanderia, tubulação, ralos, box.
- Clima (frio/ventilação): condensação e pontes térmicas.
Essa triagem não fecha diagnóstico, mas reduz drasticamente o número de hipóteses.
Resumindo
- Infiltração é um mecanismo (percolação, vazamento, capilaridade ou condensação), não “uma mancha”.
- Água pode aparecer longe da origem; padrão e gatilho (chuva/uso/clima) direcionam a hipótese correta.
- Criticidade sobe quando há elétrica, risco de queda, mofo severo em quartos ou degradação avançada de revestimentos.
- Os primeiros sinais (bolhas, mofo, eflorescência, reboco solto) são evidências de umidade persistente e não devem ser tratados apenas com pintura.
Diagnóstico sem destruição: a ciência de enxergar através das paredes
A maior diferença entre “achar” e “provar” a origem da infiltração está no método. O diagnóstico tradicional muitas vezes segue a lógica do “quebrar e ver”, que além de caro, pode não revelar a causa real. A engenharia diagnóstica moderna utiliza ferramentas que permitem investigar sem destruir, baseando-se em evidências físicas e medições.
O princípio é simples: cada mecanismo de infiltração deixa um “rastro” detectável. A água altera propriedades dos materiais (umidade, temperatura, condutividade) que podem ser medidas.
Comparativo de Métodos de Diagnóstico sem Destruição
| Método | O que mede | Quando usar | Limitações |
|---|---|---|---|
| Higrometria Digital | Porcentagem de umidade em materiais (concreto, argamassa, madeira) | Mapa de umidade, gradientes, acompanhamento de secagem | Mostra “onde” está úmido, não “por que” |
| Termografia Infravermelha | Diferenças de temperatura na superfície | Padrões de umidade, trajetos, áreas extensas | Exige diferença térmica, pode confundir com condensação |
| Teste de Estanqueidade | Vazamento sob lâmina d’água controlada | Áreas molhadas (box, varandas, lajes) | Exige preparo e tempo adequado |
| Monitoramento de Consumo | Variação no hidrômetro | Suspeita de vazamento em tubulação | Pouco específico para localização |
🔴 Higrometria Digital: o básico que resolve muito (quando bem usado)
A medição de umidade é uma das ferramentas mais subestimadas. Um higrômetro digital mede a porcentagem de umidade em materiais como concreto, argamassa, madeira e gesso. O valor isolado pouco diz — o que importa é o padrão.
Como usar corretamente:
- Medir múltiplos pontos: criar um “mapa” da umidade na área afetada e em áreas de controle (mesmo cômodo, parede oposta)
- Comparar gradientes: se a umidade diminui conforme sobe na parede, sugere origem na base (capilaridade)
- Correlacionar com gatilho: medir antes/depois de chuva ou uso de água
- Acompanhar secagem: após correção, verificar redução progressiva
Limitação principal:
A higrometria mostra onde está úmido, mas não por que. Uma parede úmida pode ser por infiltração externa, vazamento interno ou condensação. Por isso, deve ser combinada com outras evidências.
Exemplo prático: Em uma parede com mancha na base, medições mostram 18% de umidade no rodapé, 12% a 50 cm de altura e 8% a 1 m. Esse gradiente descendente é forte indicativo de umidade ascendente (capilaridade).
🟢 Termografia Infravermelha: enxergando o invisível
A termografia detecta diferenças de temperatura na superfície. Como a água tem maior capacidade térmica que materiais secos, áreas úmidas tendem a aparecer mais frias (ou mais quentes, dependendo das condições) na imagem térmica.
Quando funciona bem:
- Diferença térmica suficiente: ideal após chuva (parede externa fria) ou com sol (parede aquecida)
- Padrões contínuos: trajetos lineares sugerindo caminho da água
- Áreas extensas: para mapeamento rápido de zonas suspeitas
Armadilhas comuns:
- Condensação: paredes frias por ponte térmica podem parecer “úmidas”
- Materiais diferentes: concreto e alvenaria têm comportamentos térmicos distintos
- Ventilação: correntes de ar alteram leituras
Uso profissional: A termografia não fecha diagnóstico sozinha. Ela indica onde investigar melhor. Uma área suspeita na termografia deve ser confirmada com higrometria e inspeção visual.
🟡 Testes Funcionais Direcionados: reproduzindo o mecanismo
Os testes que mais “fecham” hipóteses são os que reproduzem as condições reais:
Teste de Estanqueidade (áreas molhadas):
- Aplicável a box, sacadas, varandas
- Consiste em criar uma lâmina d’água controlada e observar vazamento
- Critério: deve ser feito com responsabilidade, tempo adequado e pontos de observação definidos
Uso Controlado (suspeita de vazamento):
- Isolar setores hidráulicos quando possível
- Observar resposta (mancha, gotejamento) durante e após uso
- Documentar horários e volumes
Chuva Simulada (fachadas/esquadrias):
- Útil para infiltrações intermitentes por vento/chuva
- Deve ser feita por método, não “jogar água aleatoriamente”
🟠 O Fluxo de Investigação Ideal
- Anamnese: histórico, gatilhos, recorrência
- Inspeção visual: padrões, localização, interfaces
- Medições iniciais: higrometria básica
- Hipóteses: listar 2-3 causas mais prováveis
- Testes direcionados: escolher método conforme hipótese
- Convergência de evidências: múltiplas linhas apontando para mesma origem
- Plano de correção + teste de validação
Erro a evitar: começar pelos testes mais caros/complexos. Comece pelo simples e vá refinando.
Quando a Infiltração Vira Risco: estrutural, elétrico e de segurança
Nem toda infiltração é igual. Algumas são incômodos estéticos, outras são emergências. Saber diferenciar é crucial para priorizar ações e evitar acidentes.
🔴 Risco Elétrico: a combinação mais perigosa
Água e eletricidade não combinam. Quando a infiltração atinge componentes elétricos, o risco escala rapidamente:
Sinais de alerta máximo:
- Gotejamento em luminárias, tomadas ou interruptores
- Umidade visível em quadros de distribuição
- Cheiro de queimado ou faíscas
- Disjuntores desarmando sem motivo aparente
O que fazer imediatamente:
- Desligar o circuito naquele ambiente (se souber)
- Não usar tomadas/interruptores afetados
- Chamar eletricista qualificado + diagnóstico da origem da água
- Não “esperar secar” — o perigo persiste mesmo após a água evaporar
Por que é tão perigoso:
A água reduz a resistência elétrica, podendo causar:
- Curto-circuito com risco de incêndio
- Choque elétrico por contato indireto
- Degradação acelerada de componentes (oxidação, corrosão)
Regra de ouro: qualquer sinal de água próximo à elétrica = prioridade absoluta.
🟢 Risco de Queda: quando o acabamento vira ameaça
Infiltração persistente enfraquece revestimentos. O que começa como bolha pode terminar como desplacamento:
Elementos críticos:
- Gesso/acartonado em tetos: saturação → peso aumentado → queda
- Revestimentos cerâmicos: perda de aderência → desplacamento
- Reboco: esfarelamento → queda de fragmentos
- Forros de madeira: apodrecimento → colapso
Como identificar risco iminente:
- Área “abaulada” ou com curvatura visível
- Som oco ao bater (indicando descolamento)
- Fissuras perimetrais em forros/gesso
- Aumento rápido da área afetada
Ação necessária:
- Isolar a área abaixo do risco
- Remover carga (luminárias, ventiladores) se possível
- Diagnóstico urgente da origem + remoção controlada do material comprometido
🟡 Risco Estrutural: quando a água ataca o “esqueleto” do prédio
Em residências, o risco estrutural por infiltração é menos comum, mas existe em casos específicos:
Cenários de preocupação:
- Madeira estrutural de telhado: apodrecimento por vazamento prolongado
- Concreto armado em garagens/subsolos: corrosão de armaduras
- Alvenaria estrutural: degradação por umidade ascendente crônica
- Fundações: erosão/solapamento por drenagem deficiente
Sinais de alerta em concreto:
- Manchas de ferrugem em vigas, pilares ou lajes
- Destacamento de cobrimento (pedaços de concreto soltando)
- Fissuras paralelas ao sentido da armadura
- Aço exposto (armadura visível)
Diferenciando gravidade:
- Leve: manchas superficiais, sem degradação do material
- Moderada: início de destacamento, fissuras compatíveis com corrosão
- Grave: aço exposto, perda significativa de seção, deformações visíveis
Importante: em residências, a maioria das infiltrações não atinge elementos estruturais críticos. Mas quando atinge, o custo de reparo é exponencialmente maior.
🟠 Risco à Saúde: mofo crônico e ambiente insalubre
Infiltração persistente cria condições ideais para fungos (mofo). O problema vai além da estética:
Efeitos na saúde:
- Crises alérgicas (rinite, asma)
- Problemas respiratórios
- Irritação ocular e cutânea
- Síndrome do edifício doente (em casos severos)
Quando se torna crítico:
- Mofo em quartos (especialmente de crianças ou idosos)
- Odor persistente de umidade/mofo
- Recorrência após limpeza
- Áreas extensas (>1 m²)
Abordagem correta:
- Eliminar a fonte de umidade (infiltração)
- Remover material contaminado (gesso, madeira, tapetes)
- Tratar superfícies com produtos específicos
- Garantir ventilação adequada
Erro comum: limpar o mofo sem resolver a infiltração. O mofo volta em semanas.

🔵 Checklist de Triagem para Moradores (Barbosa Estrutural)
Antes de qualquer ação, verifique:
- Local exato (cômodo + parede/teto/rodapé)
- Data aproximada de início e evolução
- Gatilho (piora com chuva? uso de água? frio/ventilação?)
- Recorrência (já aconteceu antes? já “consertaram”?)
- Elétrica próxima (tomadas, luminárias, quadro)
- Risco de queda (gesso abaulado, revestimento oco/soltando)
- Fotos e vídeos (plano geral + detalhe + objeto de escala)
Sinais que exigem ação imediata:
- Água em tomada/luminária → EMERGÊNCIA
- Gotejamento intenso no teto → ALTA PRIORIDADE
- Forro/gesso com abaulamento → ALTA PRIORIDADE
- Mofo extenso em quarto → ALTA PRIORIDADE
Para diagnóstico profissional, traga:
- Histórico completo (reformas, eventos)
- Todas as evidências fotográficas
- Resultados de medições anteriores (se houver)
- Informações sobre uso do imóvel
🟣 Prevenção: o melhor “diagnóstico”
A engenharia diagnóstica não serve apenas para corrigir — serve para prevenir:
Checklist de manutenção preventiva:
- Telhado: inspeção semestral, limpeza de calhas
- Áreas molhadas: verificação anual de rejuntes e selagens
- Fachada: observação após chuvas fortes
- Instalações: monitoramento de consumo de água
- Ventilação: garantir circulação em banheiros e cozinhas
Quando contratar diagnóstico profissional:
- Recorrência do mesmo problema
- Múltiplas áreas afetadas
- Suspeita de origem complexa (prumada, estrutura)
- Risco elétrico ou de queda identificado
- Pré-compra de imóvel (due diligence)
Sistemas de impermeabilização moderna: escolher por mecanismo, não por produto
Em residência, impermeabilização costuma ser tratada como “camada extra”. Na prática, ela é um sistema, composto por:
- preparo do substrato (regularização, aderência, caimento),
- camada impermeável (manta, membrana, argamassa polimérica etc.),
- tratamento de detalhes (ralos, cantos, rodapés, passagens, juntas),
- proteção mecânica quando aplicável,
- e plano mínimo de manutenção (inspeção, limpeza, reparos pontuais).
O erro mais caro é trocar “produto” sem corrigir causa e detalhe. É por isso que infiltração volta mesmo após “impermeabilizar”.
Impermeabilização bem-sucedida é sistema: base + camada impermeável + detalhes + proteção + aceitação. A maioria das falhas nasce em interfaces (ralos, cantos, rodapés e passagens), não no “meio do pano”.
1) Mantas asfálticas (pré-fabricadas) — robustas para lajes, sensíveis a detalhe e perfuração
Onde fazem sentido (residências)
- lajes de cobertura e áreas externas com risco de lâmina d’água;
- áreas com possibilidade de regularizar caimento e executar arremates;
- locais em que será possível proteger o sistema (mecânica/UV), conforme solução.
Onde costumam falhar
- ralos e bocas de saída sem solução adequada de arremate;
- rodapés sem subida contínua e sem reforço em canto;
- perfurações posteriores (antenas, suportes, equipamentos) sem reparo técnico;
- empoçamento por caimento insuficiente (água “trabalha” o sistema).
Leitura prática de engenharia
Manta funciona muito bem quando:
- o caimento conduz água ao ponto de drenagem,
- os detalhes estão resolvidos,
- e existe disciplina de não perfurar sem tratamento.
2) Membranas líquidas (acrílicas, poliuretânicas, híbridas) — excelentes para geometria complexa, exigem controle de espessura
Membranas líquidas são uma família grande de produtos, com comportamentos distintos. O ponto comum é: a execução define o resultado.
Onde fazem sentido
- varandas e lajes com muitos recortes/detalhes;
- manutenção e reforço de sistemas existentes (quando compatível);
- áreas onde a continuidade em detalhes é crítica.
Falhas típicas (as que geram recorrência)
- espessura insuficiente (vira “tinta grossa” e não membrana);
- ausência de reforço em cantos/juntas/pontos de concentração;
- base sem preparo (poeira, baixa aderência, umidade fora de condição);
- abrasão/tráfego sem proteção.
Membrana líquida dá certo quando há controle de base, reforço em interfaces e controle de espessura. Sem isso, ela falha por fissuração, abrasão e perda de continuidade.
3) Argamassas impermeáveis cimentícias (rígidas e poliméricas) — funcionam em substrato mineral, limitadas em movimentação
Onde fazem sentido
- substratos cimentícios internos (concreto/argamassa) com baixa movimentação;
- áreas onde a solução por camada mineral é adequada;
- casos em que se controla fissuração e detalhamento.
Onde são limitadas
- juntas com movimentação (dilatação, encontros de materiais);
- trincas ativas;
- interfaces complexas sem solução de reforço e selagem.
A leitura correta é: cimentício pode ser ótimo, mas não substitui sistema flexível onde há movimento.
4) Sistemas cristalizantes (capilaridade e microfissuras) — bons como complemento, não como cura de junta
Cristalizantes atuam na matriz mineral, reduzindo caminhos por capilaridade.
Onde fazem sentido
- concreto e substratos minerais com porosidade;
- situações em que a água migra por microcaminhos (não por fissuras ativas);
- como parte de estratégia de durabilidade (dependendo do caso).
Onde não resolvem sozinhos
- fissuras/trincas ativas;
- juntas e interfaces;
- falhas de drenagem/empoçamento.
5) Injeções (PU, acrílicas, epóxi) — para entrada localizada de água, trincas e juntas
Em residência, injeções são muito úteis quando há:
- trinca/fissura com passagem de água;
- ponto localizado e acessível para intervenção;
- necessidade de estancar sem demolir área grande.
Leitura prática
- PU é frequentemente usado para estancar água em fissuras/juntas com presença de umidade (expansivo).
- Epóxi é mais associado a colagem/recuperação, mas depende fortemente de condição de execução e do tipo de fissura (ativa vs. passiva).
Injeção é tratamento localizado. Se o problema é “sistêmico” (laje inteira sem caimento, impermeabilização degradada), injeção pode virar paliativo.
6) Selantes e vedação (silicone, PU, MS) — essenciais em interfaces, perigosos como “solução universal”
Selantes são críticos em:
- contorno de esquadrias,
- juntas de dilatação,
- encontros entre materiais.
Mas selante não substitui:
- impermeabilização de áreas com lâmina d’água,
- correção de drenagem,
- ou reparo de base.
Selante é solução de interface, não de sistema. Usar selante para “resolver infiltração de laje” costuma mascarar o problema e deslocar a água para outro caminho.
7) Complementos que decidem o sucesso: caimento, drenagem, rufos e pingadeiras
Em casas, infiltração frequentemente persiste por falha de:
- calhas e condutores (entupimento, subdimensionamento, vazamento),
- rufos mal executados,
- pingadeiras inexistentes,
- caimento insuficiente em áreas externas.
Sem resolver isso, qualquer impermeabilizante trabalha no limite.
Critérios de escolha e aceitação: como especificar corretamente e reduzir retrabalho
Escolha de sistema não deve ser “gosto” nem “marca”. Deve ser um encaixe entre mecanismo, exposição e detalhe. Um método simples para escolher sem errar:
1) As 4 perguntas que definem o sistema (método rápido de decisão)
- Onde a água atua? (box, varanda, laje, fachada, rodapé/fundação)
- De que lado vem? (pressão positiva x pressão negativa)
- Há movimentação? (trinca ativa, junta, dilatação, vibração)
- Qual a exposição? (UV, tráfego, abrasão, empoçamento)
Se você não responde essas quatro, a especificação vira aposta.
Sistema de impermeabilização é definido por quatro variáveis: local, lado da água (pressão), movimentação e exposição (UV/tráfego). Sem isso, o reparo vira tentativa e erro.
2) Critérios de compatibilidade: onde as escolhas mais erram
Erros típicos que geram falha:
- escolher sistema rígido para local com movimentação;
- aplicar membrana líquida sem controle de espessura e proteção;
- não tratar interface (ralo/canto/rodapé);
- não corrigir caimento e drenagem;
- fechar acabamento sem secagem (a mancha “volta” por umidade residual).
3) A regra dos detalhes: como tratar pontos críticos (sem entrar em “marca”)
Em diagnóstico, os pontos críticos mais recorrentes em residência são:
- ralos e bocas de saída;
- cantos e encontros parede/piso;
- rodapés e subidas;
- soleiras de portas e portas de sacada;
- passagens de tubulação e suportes.
A recomendação técnica é sempre:
- resolver o detalhe antes de “fechar área”,
- reforçar onde há concentração de deformação e água,
- e evitar continuidade “quebrada” do sistema.
4) Execução e controle: o que separar obra boa de obra “que volta”
Controle mínimo em qualquer obra de impermeabilização:
- preparo de base (regularização, limpeza, aderência);
- controle de umidade da base conforme sistema;
- respeito a tempos de cura entre camadas;
- reforço em interfaces;
- proteção mecânica quando necessário;
- registro fotográfico do sistema antes de fechar.
Isso não é burocracia; é o que permite responsabilizar, manter e reparar no futuro.
5) Testes de aceitação: como validar antes de recompor acabamento
O critério de aceitação deve existir antes de pintar/revestir:
- Teste de estanqueidade (áreas molhadas/varandas, quando aplicável e controlado);
- Chuva simulada (fachadas/esquadrias, com método);
- Uso controlado (banhos, pontos hidráulicos);
- Inspeção pós-chuva (telhados/lajes).
E um ponto que evita 80% do retorno:
- secagem monitorada antes de fechar acabamento.
Aceitação técnica exige teste e secagem: corrigir origem, validar por teste/uso e só então recompor acabamento. “Sumiu por alguns dias” não é validação.
6) Critério de encerramento: o que precisa estar “fechado” para não voltar
Encerrar significa:
- origem eliminada;
- sistema executado com detalhe tratado;
- teste realizado (quando aplicável);
- secagem registrada;
- acabamento recomposição no tempo correto;
- monitoramento curto após chuva/uso.
Sem isso, o reparo não é definitivo — é apenas o próximo ciclo.
Resumindo
- Impermeabilização é um sistema, e a falha mais comum nasce em interfaces (ralos, cantos, rodapés, passagens).
- Mantas, membranas, cimentícios, cristalizantes, injeções e selantes têm função específica; escolher fora do contexto cria retrabalho.
- O método rápido de especificação depende de 4 variáveis: local, lado da água, movimentação e exposição.
- A obra só “encerra” com teste + secagem + registro, não com aparência.
Normas e Governança: como tirar a infiltração do “achismo” e colocar em processo
Infiltração é um problema técnico, mas o custo real geralmente explode por falha de governança: falta de registro, decisões por tentativa, obras sem critério de aceitação e perda de histórico (o “já fizemos isso antes, mas ninguém sabe como”). É aqui que a lógica das normas ajuda, mesmo quando o caso é residencial.
Duas referências organizam bem o tema:
- NBR 16747 (Inspeção Predial): estrutura a inspeção, classificação e priorização de anomalias/falhas, com recomendações e plano de ação.
- NBR 15575 (Desempenho): estabelece uma lógica de desempenho esperável para sistemas construtivos e reforça a relação entre projeto, execução e manutenção para manter o desempenho ao longo do tempo.
A proposta deste capítulo é transformar infiltração em um fluxo simples e defensável: registrar → classificar → diagnosticar → corrigir → validar → manter.
Governança de infiltração significa transformar “mancha” em processo: registro, criticidade, diagnóstico por evidência, correção da causa raiz e aceitação técnica com teste e secagem.
NBR 16747 na prática: como aplicar a lógica de inspeção predial para infiltrações
A NBR 16747 organiza a inspeção como um processo. Adaptando para infiltração, ela ajuda você a:
- padronizar registro (o que aconteceu, onde, quando e como evoluiu),
- definir criticidade (urgente/prioritário/monitorável),
- priorizar orçamento (o que tratar primeiro para reduzir risco),
- e criar histórico (para não recomeçar do zero a cada ocorrência).
O que registrar (padrão mínimo “Barbosa Estrutural”)
Para cada ocorrência, registre:
- local exato (cômodo + superfície + referência),
- data de início e evolução,
- gatilho (chuva, uso de água, frio/ventilação),
- evidências (fotos, vídeos, medição de umidade, relatos),
- risco associado (elétrica, queda, saúde),
- hipóteses iniciais (2–4 causas prováveis),
- ação recomendada (teste, inspeção, reparo),
- status (aberto / em investigação / em execução / validado).
Isso já elimina o “achismo” e acelera a tomada de decisão.
2) Classificação de criticidade (critério defensável e replicável)
Uma classificação objetiva (útil para residência e condomínio):
- Urgente
- água ou umidade em tomadas, luminárias, quadro;
- forro/gesso abaulado, reboco estufado com risco de queda;
- gotejamento intenso;
- mofo severo em ambiente de permanência (quarto/sala) com piora.
- Prioritário
- infiltração recorrente (voltou após “reparo”);
- eflorescência ativa e degradação de rodapé;
- desplacamento incipiente de cerâmica (som oco, fissuras no rejunte).
- Monitorável
- mancha pequena estável sem risco elétrico/queda;
- condensação com causa clara (ventilação) e sem dano progressivo.
Criticidade de infiltração sobe quando há risco elétrico, risco de queda ou recorrência. “Pequena mancha” pode ser monitorável; “água perto de elétrica” é urgente.
3) NBR 15575 (Desempenho): como ela entra na conversa de infiltração
A NBR 15575 é útil para alinhar expectativas e tratar infiltração como tema de desempenho do sistema, e não de estética.
Na prática, ela reforça três pontos essenciais:
- Desempenho depende de projeto + execução + manutenção
Um sistema pode falhar por erro de detalhe, execução ruim, ausência de manutenção (calha entupida, selante ressecado) ou reforma que alterou caimentos/impermeabilização. - Interfaces são parte do sistema
Encontros entre materiais e pontos singulares (ralos, soleiras, rufos, contorno de esquadrias) não são “acabamento”. São parte da solução de desempenho. - Manual do proprietário e manutenção preventiva importam
Mesmo em residência, ter registro de manutenção e intervenções ajuda a sustentar decisões técnicas e reduzir conflitos.
Pela lógica da NBR 15575, infiltração recorrente normalmente indica falha de desempenho do sistema (muitas vezes em interfaces) e pode ser agravada por falta de manutenção ou reformas sem critério.
4) Responsabilidades: como evitar disputa (origem ≠ local da mancha)
O erro clássico é responsabilizar pelo “ponto de dano”. Governança técnica parte do princípio:
- a origem define a correção, e
- a responsabilidade (quando aplicável) deve seguir a origem, não a mancha.
Em casas e condomínios, isso reduz briga porque:
- evita acusações prematuras,
- cria um caminho de evidência (gatilhos + medições + teste),
- e permite definir “próximo passo” mesmo antes de definir “culpa”.
Uma regra prática:
- diagnóstico vem antes de responsabilização.
5) Encerramento e aceitação: como provar que resolveu (e não “sumiu”)
Para governança funcionar, não basta executar obra. Precisa de critério de encerramento:
- origem corrigida (sistema e detalhe crítico),
- validação por teste compatível (quando aplicável),
- secagem antes de recompor acabamento,
- registro de antes/depois,
- verificação após evento (chuva/uso) em janela curta.
Sem esse ciclo, o problema volta e o histórico fica “bagunçado”.
Checklists e Plano de Ação Barbosa Estrutural: triagem → diagnóstico → correção → validação
1) Checklist do cliente (antes do atendimento): o que enviar para acelerar o diagnóstico
- fotos (plano geral e detalhe) com data,
- vídeo curto mostrando o ambiente e a área afetada,
- quando começou e como evoluiu,
- se piora com chuva, uso de água ou frio/ventilação,
- já houve reparos (o que foi feito e quando),
- se existe elétrica próxima (tomada/luminária/quadro),
- se há risco de queda (forro/gesso abaulado, reboco soltando, cerâmica oca),
- conta de água recente (se houver suspeita de vazamento).
2) Checklist de triagem técnica (visita): padrão de leitura rápida (sem quebra)
- anamnese (idade do imóvel, reformas, eventos recentes),
- inspeção visual de interfaces (ralos, cantos, rodapés, soleiras, rufos, calhas),
- mapeamento de umidade por pontos (higrometria),
- verificação de padrão (chuva/uso/clima),
- hipótese curta (2–4 origens prováveis),
- plano de teste direcionado (estanqueidade, uso controlado, chuva simulada),
- plano de segurança (se houver elétrica/risco de queda).
3) Fluxo de decisão (simples) para fechar a origem por evidência
Fluxo 1 — Triagem por gatilho
- piora com chuva → telhado/calha/fachada/laje
- fica pior com uso de água → área molhada/tubulação/ralos
- piora com frio + pouca ventilação → condensação
Fluxo 2 — Convergência
- padrão visual + mapa de umidade + teste direcionado → origem provável
- se não convergir → ampliar investigação (evitar obra “no escuro”)
Fluxo 3 — Encerramento
- correção da origem → teste/uso → secagem → recomposição → verificação pós-evento
4) Checklist de correção por categoria (o que não pode faltar)
- Telhado/calhas
- checar telhas, cumeeira, rufos, calhas e condutores
- garantir escoamento e ausência de transbordo
- Áreas molhadas (banheiro/cozinha)
- tratar ralos, cantos e encontros parede/piso
- realizar teste de estanqueidade quando aplicável
- Lajes e coberturas
- corrigir caimento e drenagem antes de impermeabilizar
- proteger o sistema e evitar perfurações sem tratamento
- Fachadas e esquadrias
- tratar fissuras e selagens, verificar pingadeiras e pontos de entrada
- Capilaridade
- solução sistêmica (barreira/drenagem), não pintura
- Condensação
- ventilação/exaustão e controle de vapor, não impermeabilização “por dentro”
5) Plano de ação (entregáveis) — como a Barbosa Estrutural pode empacotar
Para converter sem confundir, três pacotes funcionam bem:
- Pacote 1 — Triagem e Diagnóstico Rápido
- inspeção + mapa de umidade + hipóteses + plano de teste
- Pacote 2 — Diagnóstico de Precisão (Engenharia Diagnóstica)
- medições completas + testes direcionados + fechamento por evidência
- relatório acionável: origem provável + plano de correção + critério de aceitação
- Pacote 3 — Acompanhamento e Aceitação Pós-Obra
- validação do serviço executado (teste/uso), secagem e encerramento técnico
O diagnóstico de precisão reduz custo total porque evita obra no lugar errado e encerra o caso com critério de aceitação, diminuindo recorrência.
6) Checklist de aceitação (pós-correção): antes de fechar acabamento
- teste compatível (estanqueidade/uso controlado/inspeção pós-chuva),
- confirmação de secagem por comparação de medições,
- registro de antes/depois,
- verificação de interfaces críticas (ralos, rodapés, passagens),
- liberação para recomposição final.
O reparo definitivo começa quando você para de tratar a mancha e começa a tratar a causa
Infiltração é uma patologia “democrática”: aparece em casa simples e em imóvel de alto padrão. O que muda é a velocidade do prejuízo. Em imóveis mais complexos (coberturas, varandas, fachadas, áreas técnicas), o custo de errar o diagnóstico é maior, porque a água encontra múltiplos caminhos e o reparo por tentativa e erro costuma virar um ciclo de obra e retrabalho.
- Mancha é sintoma, não causa.
- Origem se fecha por evidência, não por palpite.
- Reparo só é “concluído” quando passa por aceitação técnica (teste compatível + secagem + registro)
Quando você aplica o método de engenharia diagnóstica, você ganha três coisas ao mesmo tempo:
- reduz custo total (menos obra no lugar errado),
- reduz risco (elétrica, queda de revestimento/forro, mofo crônico),
- e preserva valor do patrimônio (durabilidade e documentação).
O objetivo não é “sumir a mancha”.
É encerrar a infiltração com critério técnico — e impedir a recorrência.
Infiltração se encerra com método: identificar mecanismo (chuva/uso/solo/condensação), confirmar por evidência (medições e testes), corrigir a causa raiz, validar por teste e secagem, e só então recompor acabamento.
1) Como descobrir a origem de uma infiltração?
Observe o gatilho (piora com chuva, uso de água ou frio/baixa ventilação) e confirme com evidências: mapeamento de umidade (higrometria), inspeção de interfaces e testes direcionados (estanqueidade, uso controlado, chuva simulada).
2) A infiltração pode aparecer longe do vazamento?
Sim. A água pode caminhar por lajes, conduítes, vazios e interfaces. Por isso, o local da mancha não prova a origem.
3) Manchas no teto sempre vêm do telhado?
Não. Pode ser telhado/calha, mas também pode ser área molhada acima, tubulação embutida, fachada com chuva e vento, ou laje/cobertura com falha de impermeabilização.
4) Como diferenciar infiltração de vazamento de tubulação?
Vazamento costuma manter umidade mesmo sem chuva e pode causar consumo anormal no hidrômetro. Infiltração externa costuma piorar em eventos de chuva. Testes e medições confirmam.
5) O que é umidade ascendente (capilaridade)?
É a água do solo subindo pela alvenaria por porosidade. O padrão típico é umidade no rodapé, reboco degradando e eflorescência (pó branco). Pintura não resolve; exige solução sistêmica (barreira/drenagem).
6) Mofo significa infiltração?
Mofo significa umidade persistente. A origem pode ser infiltração, vazamento ou condensação (vapor interno). Limpeza sem remover a umidade faz o mofo voltar.
7) Como saber se é condensação e não infiltração?
Condensação piora em dias frios e em ambientes pouco ventilados (banheiro sem janela, quartos com móveis colados em parede fria). Melhora com ventilação/exaustão. Infiltração tende a correlacionar com chuva ou uso de água.
8) Termografia resolve a infiltração?
Termografia ajuda a localizar padrões compatíveis com umidade e orientar investigação. Não “resolve” nem fecha diagnóstico sozinha. O fechamento correto exige convergência com higrometria e testes.
9) Trocar rejunte resolve infiltração?
Às vezes sim (em casos superficiais), mas muitas vezes não. Se o problema volta, geralmente há falha de impermeabilização, detalhe crítico (ralo/canto/rodapé) ou vazamento embutido.
10) Quando infiltração vira emergência?
Quando há água/umidade em tomada, luminária, quadro elétrico; gotejamento intenso; ou risco de queda de gesso/reboco/revestimento. Nessas situações, a prioridade é segurança antes de acabamento.
11) Infiltração pode causar curto-circuito ou incêndio?
Pode. Água reduz isolamento elétrico, causando curto, choque e aquecimento. Se houver umidade em elementos elétricos, desligue o circuito e chame profissional.
12) Qual o melhor sistema de impermeabilização?
Não existe “melhor universal”. A escolha depende de: local, lado de pressão da água, movimentação (trinca/junta) e exposição (UV/tráfego/empoçamento). Sistema certo com detalhe errado também falha.
13) Como comprovar que o reparo ficou definitivo?
Com critério de aceitação: teste compatível (estanqueidade/uso controlado/inspeção pós-chuva), secagem antes de recompor acabamento e registro de antes/depois.
14) Por que a infiltração volta após pintura ou massa?
Porque a causa raiz não foi eliminada e a umidade continua por trás. Pintura melhora aparência, mas não interrompe entrada/migração de água.
15) Quando contratar uma empresa de engenharia diagnóstica?
Quando há recorrência, suspeita de vazamento oculto, infiltração em cobertura/fachada, mofo crônico, risco elétrico/queda ou quando você quer evitar obra “no escuro”.
Resolva a infiltração pela causa, não apenas pelo sintoma.
A Barbosa Estrutural realiza diagnóstico técnico com mapeamento de umidade, emite laudos acionáveis para decisões seguras e acompanha a aceitação pós-obra, garantindo que o reparo funcione e evitando retrabalho e novos gastos.
Fale com a Barbosa Estrutural e tenha uma solução definitiva, com segurança técnica.
